The Liquid AVS Token (LAT) protocol enables direct restaking through a modular and extensible smart contract system. It routes user deposits to Autonomous Verifiable Services (AVSs) via LAT issuance, rebalancing mechanisms, and staker node coordination -— without relying on centralized intermediaries. Below is a breakdown of the protocol architecture and core user flow:Documentation Index
Fetch the complete documentation index at: https://docs.area.club/llms.txt
Use this file to discover all available pages before exploring further.

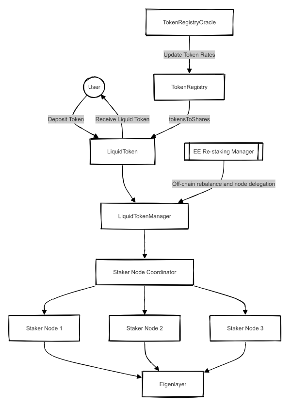
User Entry: LiquidToken
Users deposit supported tokens into the LiquidToken contract. Exchange rates are fetched from the TokenRegistry, which is updated by the TokenRegistryOracle. Based on these rates, LiquidToken mints LATs (Liquid AVS Tokens) that represent the user’s staked position.
LATs can be transferred, traded, or redeemed by the user at any time, enabling liquidity and flexibility.
Restaking Infrastructure
TheLiquidTokenManager serves as the execution layer for restaking.
It:
- Handles deposits and internal accounting
- Coordinates token flows across the system
- Interfaces with the
EE Re-staking Manager
- Rebalancing LAT-backed assets across multiple AVSs
- Delegation of assets to staker nodes
- Handling slashing, exits, or validator set changes
Staker Nodes & Coordination
EachStakerNode is a smart contract that holds a portion of the total delegated capital. These nodes:
- Interact directly with EigenLayer strategies
- Submit assets on behalf of LAT holders
- Earn yield based on performance and AVS allocation
Staker Node Coordinator manages the entire set of nodes, routing deposits and rebalancing assets across them. It abstracts complex delegation logic and ensures optimal capital distribution.
Restaking on EigenLayer
In the final step, assets held by eachStakerNode are deposited into registered EigenLayer strategies. These strategies secure various AVSs and generate rewards that flow back to LAT holders.